【晶振】机器人技术电路设计图集锦
发布日期:2020-01-02
点击次数:1155
TOP1 危险品处理机器人控制电路设计
本文引用地址:http://www.eepw.com.cn/article/201612/326690.htm
本文首先简要介绍了危险品危险品处理机器人的作用,机械手的结构形式,着重从控制系统与硬件设计介绍了危险品处理机器人机械手控制系统的设计与实现。最后给出了测得的机械手的各项技术指标。危险品处理机器人是用于危险弹药夹持、拔出、搬运和放置作业,并可携带和放置的装置。该项目的完成将解决长期困扰我军的事故炮弹、战争遗留弹等危险弹药安全处理问题。机械手是危险品处理机器人操作过程中直接与弹药接触的重要部件,主要用于执行对危险弹药的夹持、拆除、搬运和放置作业, 机械手工作的稳定性直接决定着弹药处理的成功率,因此机械手的设计至关重要。
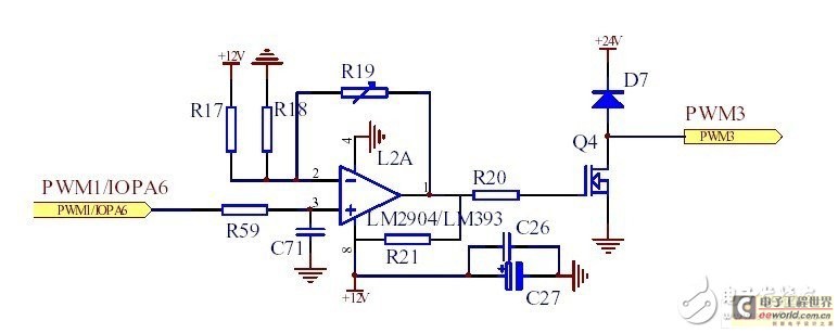
PWM 管脚:DSP 的每个事件管理器都有与比较单元相关的PWM 电路,能够产生六路带可编程死区和输出极性的PWM 输出,但是都是成对输出的,对于本控制器需要的独立的输出,每个事件管理器只有3 路,一个DSP 有两个事件管理器,可以独立的输出6 路PWM 波。液压控制器需要6 路PWM 波驱动电业比例阀,而伺服电机控制器需要4 路0-5V 的加速器信号调节电机转速,在设计电路时将这两种电路设计在一起,并制成印刷电路板,焊板时按每板的功能焊接即可,液压控制器需要输出PWM 波形,芯片用LM393 做比较器,此时电阻R19 和电容C71 不焊即可,但要有R21 上拉电阻,R17 和R18 将2 脚电压分在1.7V 左右比较合适。伺服控制器需要输出0-5V 电压芯片用LM2904 做运放用,焊电阻R19 和电容C17不用MOS 管、R21 和外接电源,也不用焊R17,直接将DSP 输出0-3.3V 电压放大到0-5V 输出。
PWM/电压输出电路图见图1:
PWM/电压输出电路图见图1:

图1 PWM/电压输出电路
IO 口:DSP 的数字I/O 口模块具有控制专用I/O 和复用引脚的功能,可以输出输入高低电平信号,根据其功能将其设计成开关量输出,输入,并用其控制继电器,作为控的开关。开关量输入只要用电阻分压即可,开关量输出使用光耦隔离,本设计用的光耦PC817,比较适合DSP 使用。当DSP 输出高电平时继电器吸合,CNETA1 和CNETA2 两脚导通继电器电路图见图2:
图2 继电器电路图
QEP 电路:DSP 的每个时间管理器都有一个正交编码器脉冲(QEP)电路。当QEP电路被使能时可以对CAP1/QEP1 和CAP2/QEP2(对于EVA 模块)引脚上的正交编码输入脉冲进行解码和计数。正交编码脉冲电路可用于连接光电编码器以获得旋转机械的位置和速率。伺服电机控制器需要使用QEP 电路,由于一个伺服电机控制器需要控制4 台伺服电机,所以码盘信号使用74153 芯片选择输入,同时码盘的每路信号都有正负两根线通过运放放大后再到74153 选择后输入DSP,码盘选择电路见图3:
.jpg)
图3 码盘选择电路
其中W/R/IOPC0 为使能信号,XINT1/IOPA2 和XINT2/ADCSOC/IOPDO 构成选择信号,74153 通过选择信号的选择码选择一对信号从7 脚和9 脚输出给DSP。其他硬件电路设计包括电源、串口、CAN 总线和DSP 外围接线等都是典型的设计。整个机器人车设计经过安装调试,机械手完全符合设计要求,达到如下技术指标:最大作业幅度约2.5m;最大作业深度:地下1m;最大作业幅度下夹持提升力≤80kg;最大夹持弹药直径160mm;目前国内还没有这种专业的处理危险品的机器人批量生产,本产品的成功完成为将来的批量生产奠定了坚实的基础,市场潜力巨大。
接力竞赛机器人系统电路设计
接力机器人机械部分采用遥控汽车,造型时尚,色彩华丽,车上装配的火炬有“2008奥运”标志,内部七彩电子火焰舞动闪烁,令人赏心悦目。比赛开始,人工启动第一辆机器人小车,车上火炬同时点亮,当遇到下一辆机器人小车时,下一辆机器人小车火炬自动点亮并启动前进。为了渲染效果,在终点,还设计了艳丽鲜花构成的凯旋门,当机器人小车胜利到达终点凯旋门时,电路自动触发燃放焰火,声光相伴,具有很强的视觉冲击力
电路原理:一片电机驱动电路L293D、一个红外光电开关TCRT5000和一个电阻R2四样东西就构成了具有循迹功能的最简约的机器人。TCRT5000由一对相 “互隔开的红外发射和接收二极管构成,TCRT5000朝下安装在机器人小车底盘上。其中的发射二极管向地面发射红外线,接收二极管接收从地面反射的红外线。机器人使用了ATMAGE8单片机内部集成的模数转换功能,不同颜色的地面反射红外线的情况不同,因而接收二极管接收到的红外线信号强度也就不同,通过ATMAGE8单片机进行模数转换。

不同的红外线信号强度转换成不同的数值。据此就能识别地面的线迹,程序再通过电机驱动电路L293D控制车轮运动实现自动循迹。干簧管GHG是用来实现接力的,每辆车前端装磁铁,尾端装干簧管,后车靠近前车时,后车前端的磁铁作用于前车后端的干簧管,就传递了接力信号。红外发射二极管D3和红外接收二极管D4是用来配合机器人在完成接力后实现停车功能的。每辆车前端安装红外接收二极管D4,尾端安装红外发射二极管D3。当磁铁作用于干簧管,传递了接力信号后,前车通过后端的红外发射二极管D3发射红外线,后车通过前端的红外接收二极管D4接收到红外线后就停止前进。
TOP2 循线机器人小车系统电路模块设计
首先循线机器人小车可以通过捕获红外传感器获取的信号来引导小车沿着地面上的线条前进。从红外传感器获取的信息经过信号放大,送入51单片机,单片机依据逻辑判断决定小车左右两侧电机的转速。单片机通过PWM技术来调控左右两侧直流减速电机的转速,当左右两侧转速相同时,小车进行直线行驶;当左侧电机转速大于右侧电机转速时,小车进行右转弯,反之小车进行左转弯。小车采用双电源供电,即控制部分采用5V直流电供电,而电机部分采用12V直流电供电。因为考虑到电机功率不是很大,因此没有采用光电隔离处理。
小车5V电源部分电路设计原理图如下:

在设计中我原规划使小车即可以通过USB供电,又可以通过充电电池组供电,具体选择哪种供电方式通过S1开关进行切换。由于USB供电电源是标准的5V 直流电源,因此就省去了稳压电路。而在通过电池组供电的电路中,当S2开关闭合时,电池组提供的电压经过U2的稳压再介入系统当中。U2我才有的是 LM2940CT-5.0,它可以将输出电压稳定在5V输出,输出电流最大可以达到1.25A。在电路中加入D9的发光二极管用于指示是否通电,在D9前串入一个1K欧的电阻R1用于限流。
小车12V直流电源供电部分电路设计原理图:

这部分电路设计同5V电源部分,只是U5部分换成了LM2940CT-12的芯片,此芯片输出电压为12V。
下面介绍一下小车动力部分的电路设计原理图:

小车采用4轮驱动,左右各2个12V直流减速电机,通过L298N来进行驱动。L298N的输入分别接STC89C52RC单片机的P1.4、 P1.5、 P1.6、P1.7口。当P1.4、P1.5同时为高电平或者低电平时电机B1、B3停转,即小车左侧车轮停转;当P1.4输出高电平,P1.5输出低电平时,B1、B3正转;当P1.4输出低电平,P1.5输出高电平时,B1、B3反转;当P1.6、P1.7同时为高电平或者低电平时电机B2、B4停转,即小车右侧车轮停转;当P1.6输出高电平,P1.7输出低电平时,B2、B4正转;当P1.6输出低电平,P1.7输出高电平时,B2、B4反转;各电机转速的控制通过PWM技术实现。
小车的循线部分电路原理图:

小车采用红外发射对管RPR-220来探测地面线条,RPR-220采集到的信号送LM393进行放大,然后送入单片机STC89C52RC的P1.2和P1.3口。原理图中R13、R14是用于调谐红外发射对管采集信号的灵敏度的。
最后是小车大脑部分的电路原理图:


图中绘制了STC89C52RC的复位电路和晶振部分电路
循线机器人小车比较简单,不比双足机器人有众多活动部件的控制和设计,循线小车活动部件就只是驱动小车的车轮,控制左右车轮的转速来控制小车前进方向是直行,还是左转弯,或者右转弯,因此可以看出整个控制系统简单。通过简单的循线机器人小车的设计,掌握对电机驱动、传感器信号采集、电源供应、焊接技术、设备采购、系统总体规划等部分有个感性的认识,因为这些部分是将来所有机器人设计中不可回避的基本部分。
TOP3 智能灭火机器人硬件电路的设计
为实现机器人高速精确地按照规定路径行走,要求机器人的CPU能够实时迅速地读取多个传感器端口数值,并在较短的时间内完成对各端口数值的存储、运算和输出等多种任务。由于嵌入式微处理器对实时任务具有很强的支持能力,能够完成多任务并且具有较短的中断响应,因此在设计过程中选用以嵌入式微处理器ARM9为核心的控制器,其内部采用哈佛结构,每秒可执行一亿一千万条机器指令。本设计还设置了 4路PWM控制信号输出端口,用以驱动4路大功率直流电机,实现对转速的精确调节;此外,还设置了7路Do数字输出端口,用以驱动伺服电机、蜂鸣器、继电器、发光二极管等。为了给庞大和复杂的程序提供更多的执行空间,本设计附加设置了100 KB的数据存储器(RAM)和512 KB的程序存储器(Fl
深圳市晶友嘉电子有限公司在频率器件行业已发展超过14年, 具备国际标准体系ISO9001、ISO14001等认证, 在深圳建有生产基地,能快速化响应市场需求,供应性能稳定和高性价比的贴片和插件晶振;
贴片晶振产品广泛的应用在电源管理、仪器仪表、PC及周边小家电、通讯产品、逻辑电路、应用于DVB (数字机顶盒)、GPS(卫星定位)、DVD及数码相框、高性能MODEM、路由器、VPN接入服务器、无线路由器、网络存储设备(NAS)、VOIP网关、数字硬盘录像机(Digital video recorder, DVR)、DSLAMs、高端打印机、教学演示网络设备、交换机、机顶盒、税控机、液晶显示驱动、鼠标、键盘、蓝牙音响、车载MP3、LCD控制板。
应用领域:新能源汽车电子、智能机器人、无人机、医疗电子、2.4G无线通讯、微波通信、光网络通讯、蓝牙、移动终端、物联网、工业控制、及安防行业都取得一定的市场占有率。
晶友嘉是品质晶振生产厂家,欢迎来厂莅临指导,电话:0755-32840201
贴片晶振产品广泛的应用在电源管理、仪器仪表、PC及周边小家电、通讯产品、逻辑电路、应用于DVB (数字机顶盒)、GPS(卫星定位)、DVD及数码相框、高性能MODEM、路由器、VPN接入服务器、无线路由器、网络存储设备(NAS)、VOIP网关、数字硬盘录像机(Digital video recorder, DVR)、DSLAMs、高端打印机、教学演示网络设备、交换机、机顶盒、税控机、液晶显示驱动、鼠标、键盘、蓝牙音响、车载MP3、LCD控制板。
应用领域:新能源汽车电子、智能机器人、无人机、医疗电子、2.4G无线通讯、微波通信、光网络通讯、蓝牙、移动终端、物联网、工业控制、及安防行业都取得一定的市场占有率。
晶友嘉是品质晶振生产厂家,欢迎来厂莅临指导,电话:0755-32840201
